Debian
Services
Lister les services et voir leurs statuts :
service --status-all
Gestion des paquets
Forcer un dépôt en 64 bits
deb [ arch=amd64 ] https://download.mono-project.com/repo/ubuntu stable-focal main
Forcer apt en mode ipv4
echo 'Acquire::ForceIPv4 "true";' | sudo tee /etc/apt/apt.conf.d/99force-ipv4
Résoudre les problèmes de clés GPG
Forcer l'utilisation du port 80
sudo gpg --keyserver hkp://keyserver.ubuntu.com:80 --recv-keys <PUBKEY> sudo gpg -a --export <PUBKEY> | sudo apt-key add - sudo apt-get update
Voir la date d'installation d'un paquet
zgrep installed /var/log/dpkg.log* | grep <package>
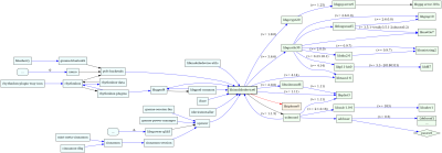
Construire une vue graphique en arbre des dépendances d'un paquet
Désinstaller tous les packs de langues de Firefox sauf "fr"
apt remove $(apt list --installed | grep firefox-esr-l10n- | grep -v firefox-esr-l10n-fr | cut -d'/' -f1)
Swap
Créer un fichier de swap
Création du fichier
fallocate -l 5G /swapfile chmod 600 /swapfile mkswap /swapfile
Démarrage du swap
swapon /swapfile
Vérification
swapon --show free -h
Disques
Utilitaire de création de clé USB bootable
mintstick
Réseau
Installer la commande ping
apt install iputils-ping
Obtenir le port ouvert par un processus
netstat -tulpn | grep $(cat /run/nagios/nrpe.pid)
Désactiver ipv6
/etc/default/grub
GRUB_CMDLINE_LINUX_DEFAULT="quiet ipv6.disable=1"
update-grub
/etc/netconfig
#udp6 tpi_clts v inet6 udp - - #tcp6 tpi_cots_ord v inet6 tcp - -
Maintenance
Nettoyer la partition /boot
dpkg -l 'linux-*' | sed '/^ii/!d;/'"$(uname -r | sed "s/\(.*\)-\([^0-9]\+\)/\1/")"'/d;s/^[^ ]* [^ ]* \([^ ]*\).*/\1/;/[0-9]/!d' | xargs sudo apt-get -y purge
ou
OLDCONF=$(dpkg -l|grep "^rc"|awk '{print $2}')
CURKERNEL=$(uname -r|sed 's/-*[a-z]//g'|sed 's/-386//g')
LINUXPKG="linux-(image|headers|ubuntu-modules|restricted-modules)"
METALINUXPKG="linux-(image|headers|restricted-modules)-(generic|i386|server|common|rt|xen)"
OLDKERNELS=$(dpkg -l|awk '{print $2}'|grep -E $LINUXPKG |grep -vE $METALINUXPKG|grep -v $CURKERNEL)
YELLOW="\033[1;33m"
RED="\033[0;31m"
==== Désactiver ipv6 ====
<code>
/etc/default/grub
GRUB_CMDLINE_LINUX_DEFAULT="quiet nosgx ipv6.disable=1"
/etc/netconfig
#udp6 tpi_clts v inet6 udp - -
#tcp6 tpi_cots_ord v inet6 tcp - -
ENDCOLOR=“\033[0m” sudo apt-get purge $OLDKERNELS </code>
Divers
Générer les images initramfs :
sudo update-initramfs -u
