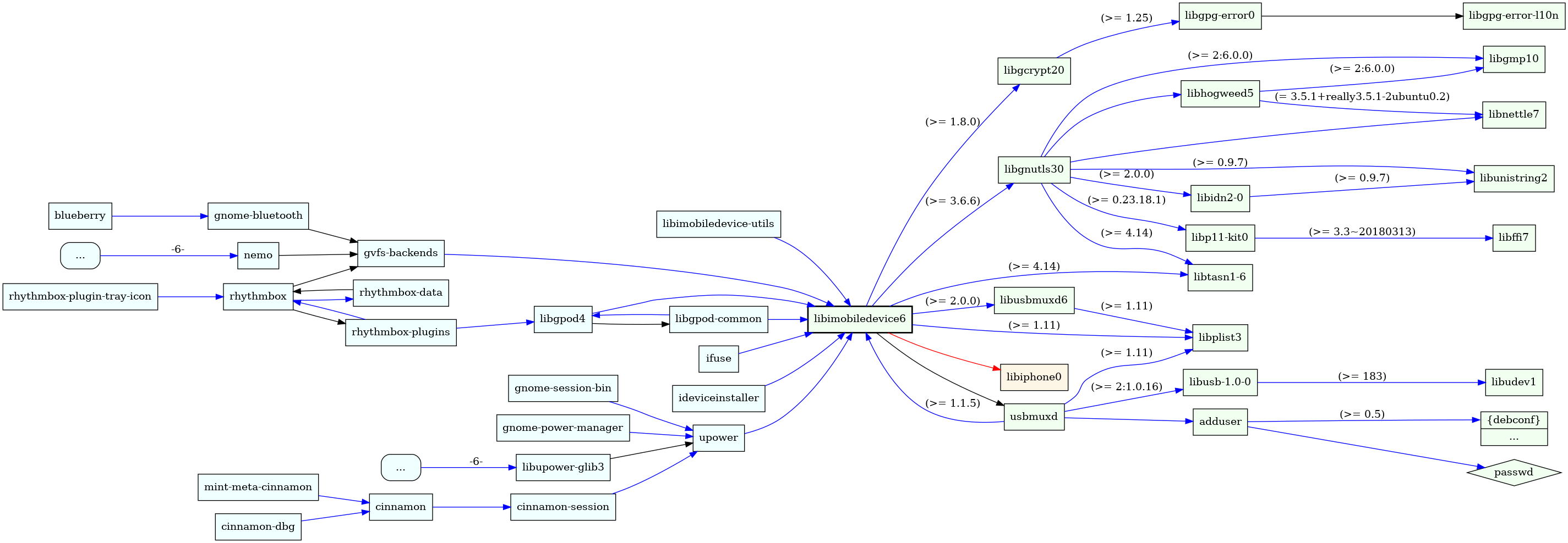
kb_it:deps.png

deps.png

deps.png

Date :
2022/11/27 17:05
Nom de fichier :
deps.png
Format :
PNG
Taille :
215KB
Largeur :
2849
Hauteur :
988


Retour vers kb_it:debian